来源: 发布时间:2019年04月10日 点击数:
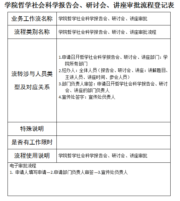
附件: 学院哲学社会科学报告会、研讨会、讲座审批流程登记表.doc
上一篇:致全校师生一封扫黑除恶倡议书
下一篇:关于印发《陕西财经职业技术学院“十三五”精神文明与校园文化标识系统建设工作规划》的通知
友情链接
地址:陕西省咸阳市文林路一号 电话:029-33732597
Copyright @2019, 陕西财经职业技术学院党委宣传部 陕ICP备06007066号-1